把近年幾個寫作題放在一起看,會發現「籠裡/籠外」不只是重複出現的題材,而是可連續觀察的命題脈絡:會考以倉鼠圖讓學生選擇切入角度,學測參考試卷〈致母親〉聚焦親子間的自由與牽掛,115 學測則進一步要求換位思考與理解對方。這條脈絡,正好提供我們觀察不同命題取向的路徑。
114教育會考寫作-倉鼠圖
114國中教育會考寫作題目以圖片為情境,圖中有兩隻倉鼠,一隻在滾輪中奔跑,另一隻即將跨門而出,籠裡備有滿滿的飼料,籠外則是自由與未知。題目提供「盲目」、「耽溺」、「選擇」、「冒險」、「自由」、「牢籠」六個關鍵字,由考生自由選擇切入角度。
以上六個切入角度包含正面思考(如「自由」)、負面思考(如「盲目」),倉鼠的局部視角(如「耽溺」較適合跑滾輪那隻,「冒險」較適合跨出門那隻),也提供全局視角(如「選擇」或「牢籠」)。本題發展方向多樣,考生可以選擇合適的角度佐以經驗敘寫。
在寫作能力方面,本題以抒情可以成文,也可偏論理,考生可以選擇自己擅長的寫作方式完成作品。

學測參考試卷-籠中鳥
以「籠裡/籠外」為寫作題材的,另有學測參考試卷卷三(111學測適用參考試卷)情意題籠中鳥。籠中鳥有兩段素材,其中甲文泰戈爾的詩,頗可作為114會考題目的參照:
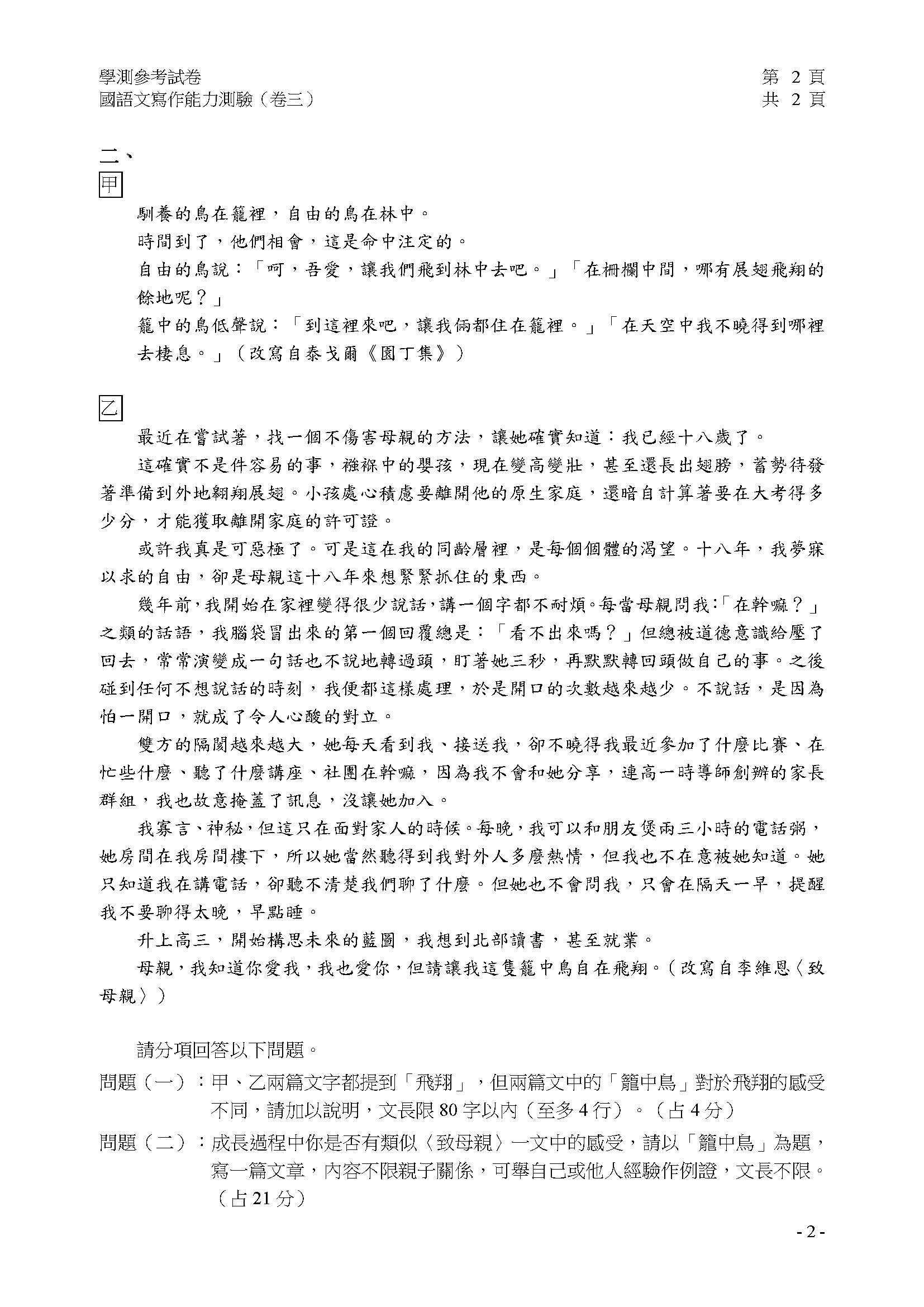
馴養的鳥在籠裡,自由的鳥在林中。
時間到了,他們相會,這是命中注定的。
自由的鳥說:「呵,吾愛,讓我們飛到林中去吧。」「在柵欄中間,哪有展翅飛翔的餘地呢?」
籠中的鳥低聲說:「到這裡來吧,讓我倆都住在籠裡。」 「在天空中我不曉得到哪裡去棲息。」(改寫自泰戈爾《園丁集》)

自由的鳥、籠中的鳥,各有立場,就如114會考的倉鼠,究竟「耽溺」在安全的籠中好,還是「冒險」到外界闖蕩好,端看個人選擇。
雖然都以「籠裡/籠外」為素材,學測參考試卷的乙文〈致母親〉與題幹則限縮了寫作方向:「成長過程中你是否有類似〈致母親〉一文中的感受,請以『籠中鳥』為題,寫一篇文章,內容不限親子關係,可舉自己或他人經驗作例證,文長不限。」書寫方向限制為「被困住的人渴望自由」,雖不限親子關係,但切入角度很明確,屬於單向抒發,適合發展為抒情版本,教育會考的切入角度則相對多元,選擇性高。
115學測情意題-隔在我們之間的種種
參考試卷〈致母親〉一文中,子女「夢寐以求的自由」與母親「十八年來想緊緊抓住」子女的心情,站在天平兩端。這樣的生活情境,蠻適合在115學測情意題「隔在我們之間的種種」發揮,只是115學測要求內容不只是單向抒發,而必須「換位思考」,揣摩對方想法,115學測可視為參考試卷的複雜版本--以〈致母親〉的心境為藍本,再加上「換位思考」,推測母親想「抓住」子女的動機,即可用在115學測情意題。

115學測引用幾米的圖,以親子關係為例,實際寫作可不限親子關係,能擴及身旁熟悉的親人、師長、同學、朋友,跟參考試卷「內容不限親子關係」命題法類似。
115學測「隔在我們之間的種種」,隔閡不止籠裡籠外、自由與不自由,只要彼此想法有出入,都算隔閡,在取材上又較籠裡籠外寬廣。學測題書寫兩造衝突事件,顧及雙方立場(像泰戈爾的詩),以自己的回應收尾,如此寫作應有基本分數。命題端顯然思考過題幹的問題順序,考生順著題目要求,一個要求寫一段,照表操課可拿基本分,不算太難寫的題目。
115學測命題有幾個優點,第一當然是幾米的圖,幾米的畫風添加了暖意與想像力。第二,115學測考題要求換位思考,這是命題端的體貼與善意,換位思考之後,尖銳對立往往有機會緩和,有助於改善人我關係,此為本題的情意價值。另外可注意的是,國寫正式考題在111年新型學測之後終於出現圖片素材,之前圖片素材只見於參考試卷,如參考試卷1-2炙艾圖、卷2-1踢人漫畫,本次於正式考試登場。
正式考試圖片運用
114會考運用倉鼠圖片展開題目,115學測也用圖,學測情意題相較之下容易策動情感。圖中文字「最想和你頭碰頭說說話」、「我說什麼你都當成耳邊風」等絮語風格,與參考試卷〈致母親〉敘寫口吻類似,考生容易模仿、代入,難怪新聞說有些考生寫得痛哭而出,適合抒情筆法。114會考的命題顯得則理性冷靜,論理、抒情皆有發展空間。
同樣以圖片為情境作為考題,我個人比較喜歡114會考。會考的圖為測驗中心自製,飼料、倉鼠、牢籠、滾輪皆可作為發想內容,圖的篇幅不大,「CP值」高。115學測的圖占了兩頁,幾米的圖一正、一逆,大人、小孩看似換位,但細究文字內容並不是換位思考,而是一親密、一疏離,我個人看不出逆位圖片有太大的深意,或許我眼界淺,兩幅圖占如此大篇幅,還要許多文字說明,CP值較低。
若希望用一張圖呈現題意,或許可以自製圖片,畫三或四對人物,人物關係有親子、朋友、尊卑之別,對話呈現親密、疏離、換位思考等情境,應可在一張圖概括題意內容。
當然,幾米的知名度與童趣風格,能體現自製圖片難以取代的讀者連結、美感價值。
試畫了一張圖,因應圖片稍微改動題目對話。本圖節省了題目篇幅,美感與想像力不如幾米圖,是否切合題意,竊不敢妄言。
